Instance Verification Kit (IVK)
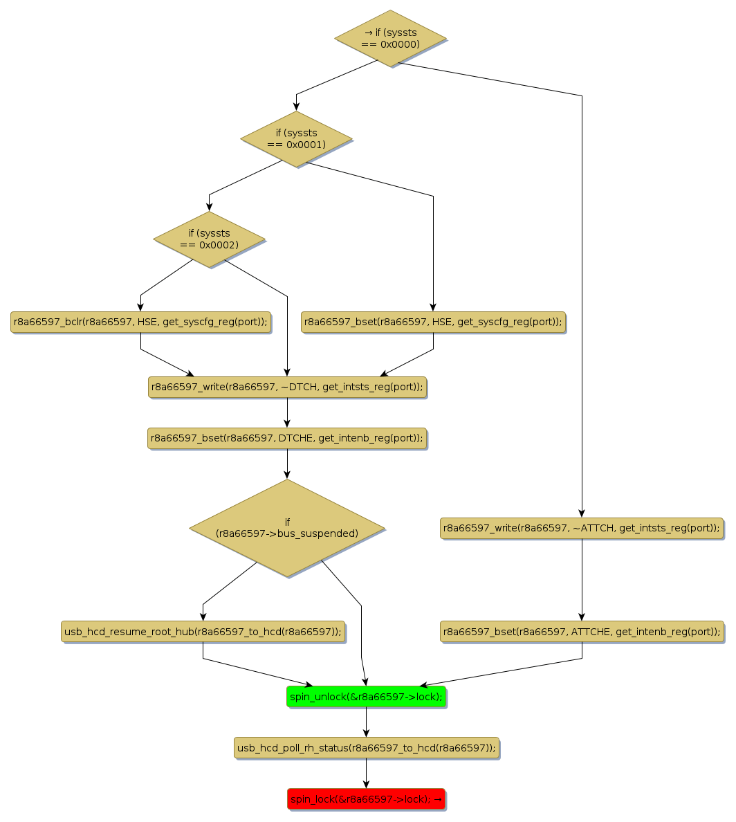
spin lock @ [27422+27+/linux-3.19-rc1/drivers/usb/host/r8a66597-hcd.c]
Instance Signature: lock
|
The Matching Pair Graph:
|
|
Function Name
|
Control Flow Graph (CFG)
|
Events Flow Graph (EFG)
|
Source Correspondence
|
|
r8a66597_check_syssts
|
|
|
[26689+21+/linux-3.19-rc1/drivers/usb/host/r8a66597-hcd.c]
|
|
r8a66597_root_hub_control
|
|
|
[44229+25+/linux-3.19-rc1/drivers/usb/host/r8a66597-hcd.c]
|
|
r8a66597_timer
|
|
|
[47021+14+/linux-3.19-rc1/drivers/usb/host/r8a66597-hcd.c]
|